首页
发展历程
体育资讯
赛事盘点
技术分析
效率统计
联系我们
首页
发展历程
体育资讯
赛事盘点
技术分析
效率统计
联系我们
中国足协深夜公布四人纪律处分:杨帆与孙捷中
作者 TVT体育日期:2026-03-09 浏览: 来源:TVT体育官网
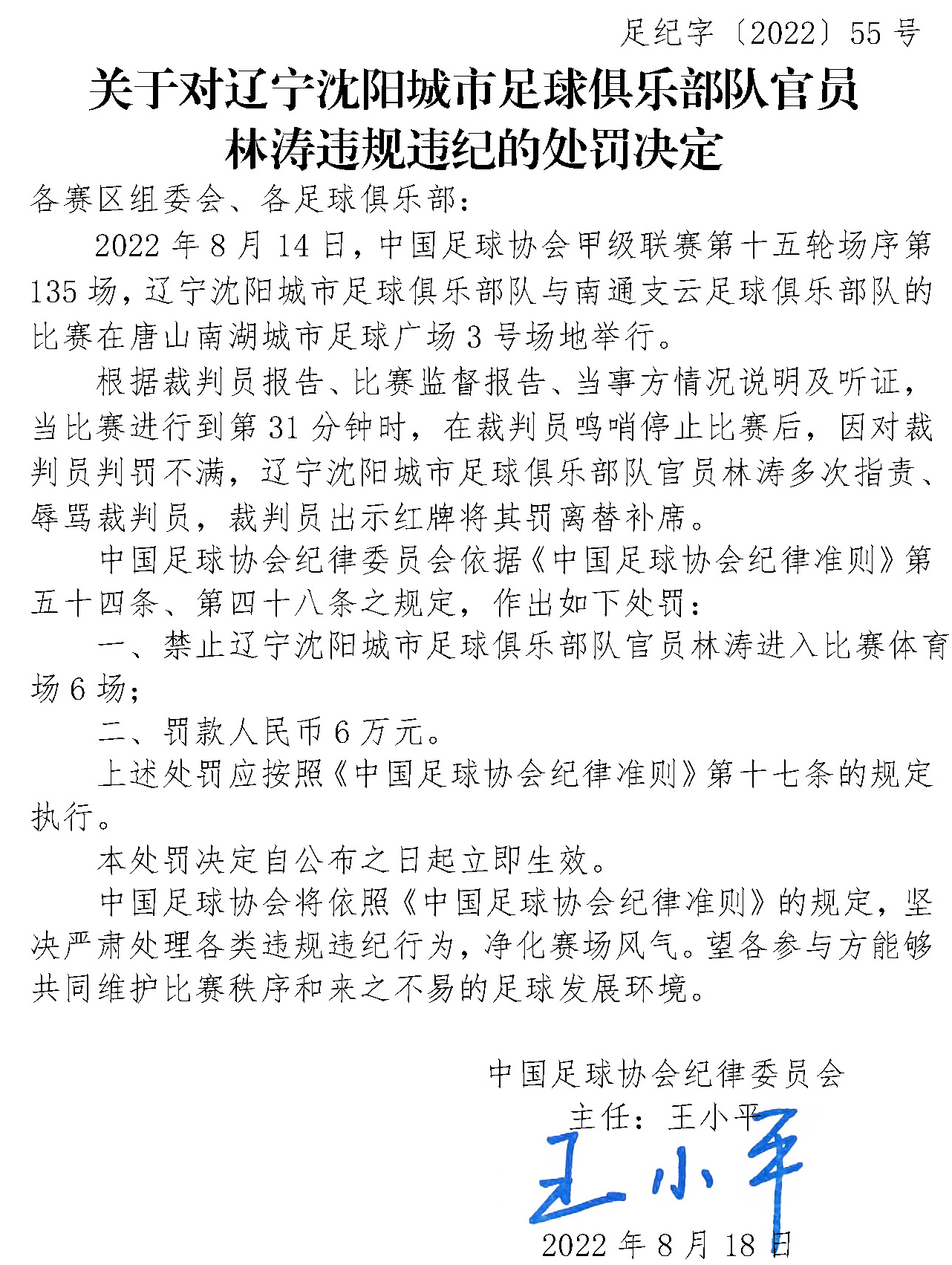
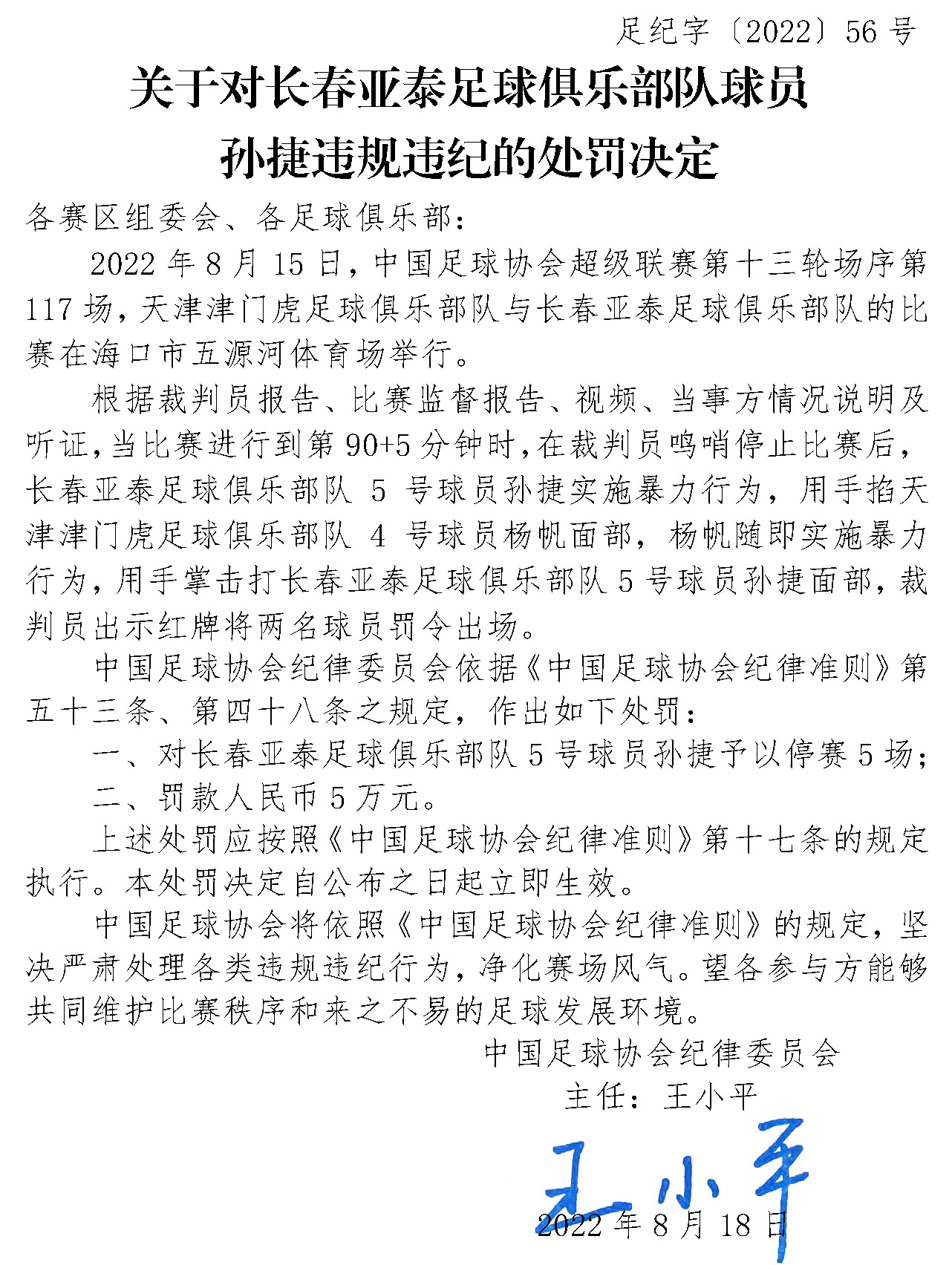
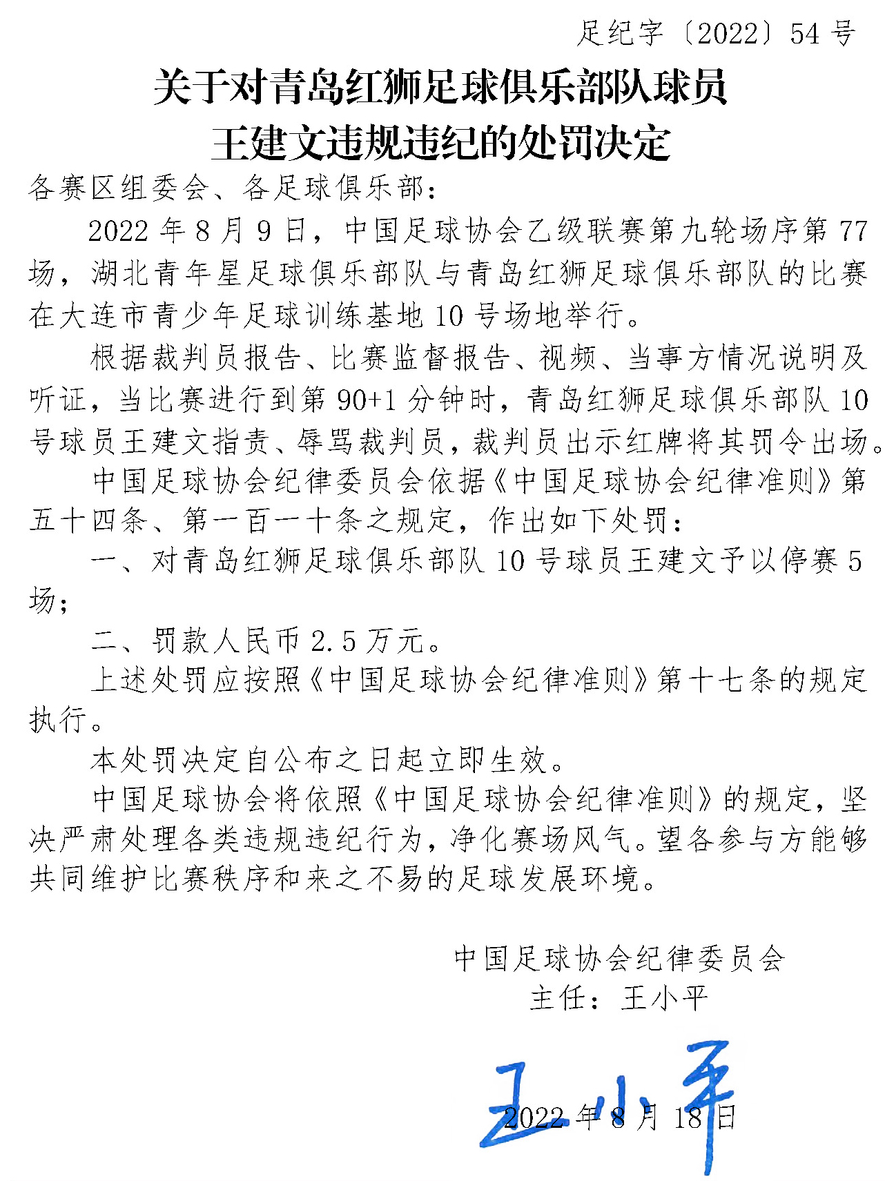
近期中国足球协会官方网站对若干涉及违规违纪的个人作出正式处理决定,涉及对象包括不同级别联赛中的球员与官员。具体而言,来自中超的天津津门虎球员杨帆,以及中超的长春亚泰球员孙捷,因触及纪律条款而被给予5场比赛的禁赛处罚;此外,来自中乙球队青岛红狮的球员王建文同样被处以5场比赛禁赛。另一个对象是中甲球队辽宁沈阳城市足球俱乐部的官员林涛,被处以6场比赛不得进入体育场的禁入措施。这一系列决定体现了足球管理机构在维护赛事秩序、维护职业道德和保证比赛公正方面的一贯态度,强调违规行为将受到严格的纪律处理。 官方对处罚的依据与条文说明在公开的决定文本中有清晰表述。五场禁赛以未来若干轮国内联赛的比赛为适用范围,相关球员在禁赛期间无法参与正式比赛的竞赛活动,直至禁令期结束方可复出。对于林涛所受到的六场禁入,则意味着在禁令期内不得进入比赛现场、训练场及相关活动区域,以确保赛事的安全与现场秩序的稳定。这些规定的执行不仅仅是对个体行为的纠错,也是对整个职业体育纪律体系的维护,推动参与各方以更高的自律标准来参与比赛与工作。 本文随附的四张图片即为官方公开发布决定的相关截图或附属材料,逐一展示了对四名对象的处理要点、适用期限与对应的处罚等级,便于公众对处罚内容有更直观的了解。图片如下所示:
上一篇:
世界乒乓球日公益盛典正式开启小银球大环保在
下一篇:
全国马术康复治疗产业发展研讨会在京召开:聚
更多精选
打开世运会入门图册解读小众项目的规则与玩法
2026-03-14
2025全国青少年跆拳道锦标系列赛西部赛陕西铜川
2026-03-17
2024年村BA球王争霸赛总决赛在贵州台江的台盘村
2026-03-08
广州下半年将举办252场体育赛事,全面推动全民
2026-03-14
上海黄浦区队问鼎男子组冠军,山东济南队斩获
2026-03-18
世界乒乓球日公益盛典正式开启小银球大环保在
2026-03-08